به گزارش شهرآرانیوز؛ قانون تابعیت فرزندان حاصل از ازدواج زنان ایرانی با مردان غیرایرانی در ۲ مهر سال ۱۳۹۸ با تأیید شورای نگهبان لازمالاجرا شد.
متن این قانون به شرح زیر است:
براساس ماده واحده این لایحه؛ فرزندان حاصل از ازدواج شرعی زنان ایرانی با مردان غیر ایرانی که قبل یا بعد از تصویب این قانون متولد شده یا می شوند قبل از رسیدن به سن ۱۸ سال تمام شمسی به درخواست مادر ایرانی در صورت نداشتن مشکل امنیتی (به تشخیص وزارت اطلاعات و سازمان اطلاعات سپاه پاسداران انقلاب اسلامی) به تابعیت ایران در می آیند. فرزندان مذکور پس از رسیدن به سن ۱۸ سال تمام شمسی در صورت عدم تقاضای مادر ایرانی می توانند تابعیت ایرانی را تقاضا کنند که در صورت نداشتن مشکل امنیتی (به تشخیص وزارت اطلاعات و سازمان اطلاعات سپاه پاسداران انقلاب اسلامی) به تابعیت ایران پذیرفته می شوند. پاسخ به استعلام امنیتی باید حداکثر ظرف مدت ۳ ماه انجام شود و نیروی انتظامی نیز مکلف است نسبت به صدور پروانه اقامت برای پدر غیرایرانی در صورت نداشتن مشکل امنیتی (به تشخیص وزارت اطلاعات و سازمان اطلاعات سپاه پاسداران انقلاب اسلامی) اقدام کند.
تبصره ۱- در صورتی که پدر و یا مادر متقاضی در قید حیات نبوده و یا در دسترس نباشند، در صورت ابهام در احراز نسب متقاضی احراز نسب با دادگاه صالح می باشد.
تبصره ۲- افراد فاقد تابعیتی که خود و حداقل یکی از والدینشان در ایران متولد شده باشد، می توانند پس از رسیدن به سن ۱۸ سال تمام شمسی تابعیت ایرانی را تقاضا کنند که در صورت نداشتن سوء پیشینه کیفری و نیز نداشتن مشکل امنیتی (به تشخیص وزارت اطلاعات و سازمان اطلاعات سپاه پاسداران انقلاب اسلامی) به تابعیت ایران پذیرفته می شوند.
آییننامهی اجرایی این قانون نیز پس از کشوقوسهای فراوان در ۱۳ خرداد سال ۱۳۹۹ تدوین شد. در اینجا متن کامل آییننامه قابل دسترس است.
مطابق با این آییننامه در داخل کشور، ادارات اتباع خارجی استانداریهای ایران متولی اصلی اجرای قانون تابعیت فرزندان مادر ایرانی هستند. وزارت کشور برای اجرای این آییننامه شیوهنامهای را تهیه کرده است که در اینجا قابل دسترسی است.
در این نوشتار به پرسشهای رایج در اجرای قانون تابعیت فرزندان مادر ایرانی میپردازیم:
سوالات مربوط به روند کلی
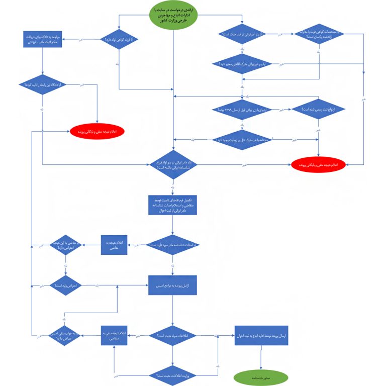
مراحل درخواست شناسنامه برای فرزندان مادر ایرانی چگونه است؟
۱- ثبت نام در سایت اداره کل امور اتباع و مهاجرین خارجی و یا وزارت کشور.
۲- تماس دفاتر خدمات اقامت و اشتغال اتباع خارجی (دفاتر کفالت) با متقاضی.
۳- انجام استعلام شناسنامه از ثبت احوال در خصوص اسناد سجلی مادر ایرانی.
۴- تایید اصالت اسناد هویتی زنان ایرانی توسط ثبت احوال و بررسی مدارک و رفع نواقص.
۵- مراجعه به دفاتر فوق جهت تکمیل فرم درخواست و ارائه مستندات متقاضی.
۶- ارسال پرونده تکمیل شده از سوی دفاتر خدماتی (کفالت) به اداره کل امور اتباع و مهاجرین خارجی استانداری.
۷- انجام استعلام از مراجع امنیتی.
۸- اعلام پاسخ مثبت از سوی مراجع ذیربط.
۹- معرفی متقاضی به پلیس مربوطه جهت صدور گواهی عدم سوء پیشینه.
۱۰- ارسال پرونده به ثبت احوال جهت صدور اسناد هویتی(شناسنامه ایرانی)
این مراحل در نمودار زیر به صورت مشروح نشان داده شده است. برای تماشای نسخهی باکیفیت نمودار روی آن کلیک کنید.

برای درخواست شناسنامه چه مدارکی مورد نیاز است؟
مراحل رو با هم طی کنیم:
متقاضی؛ (یکی از افراد زیر می باشد):
الف-مادر ایرانی برای فرزند یا فرزندان زیر ۱۸ سال شمسی
ب – فرزندان متولد از مادر ایرانی بالای ۱۸ سال شمسی
اول از همه هر استانداری به شما یه برگه نحوه تشکیل و پرونده و مدارک متقاضی به شما میده. استانهای مختلف کمی در دریافت مدارک متفاوت عمل میکنن و باید به اداره اتباع مربوط به استان خودتون برید و ببینید چه مدارکی میخوان.
برای تشکیل پرونده هر متقاضی بنا بر برگه تشکیل پرونده از استانداری تعداد کپی و عکس ذکر شد.
تکمیل فرم های مربوطه که در زمان حضور در اداره اتباع تحویل خواهد شد به صورت تایپ شده توسط مادر ایرانی ، فرزندان زنان ایرانی بالاتر از ۱۸ سال و مرد خارجی مزدوج با زن ایرانی.(ارائه اصل و دونسخه کپی از فرم که همگی دارای امضا و اثر انگشت اصل باشد)
عکس متقاضی (پشت نویسی)
عکس مادر (پشت نویسی)
عکس پدر (پشت نویسی)
عکس پشت نویسی شده یعنی روی هر عکس شخص نام و نام خانوادگی و نام پدر ذکر بشه
مدارک متقاضی: برگه رسید سرشماری_برگه تردد_کارت آمایش_پاسپورت یا فاقد مدارک- گواهی ولادت
مدارک مادر: ارائه اصل شناسنامه و اصل تصویر صفحات شناسنامه_در صورت نداشتن کارت ملی هوشمند کارت ملی قدیمی به همراه رسید تقاضای کارت ملی هوشمند مادر ایرانی_ درصورت فوت مادر ارائه اصل و تصویر مستندات (گواهی فوت)
مدارک پدر: ارائه اصل و تصویر مدارک اقامتی یا هویتی ..مثل تذکره یا برگه رسید سرشماری _برگه تردد_آمایش یا پاسپورت (هویت پدر خارجی باید مشخص شده باشد)
مدارک مربوط به ازدواج: ارائه اصل و تصویر عقدنامه رسمی یا حکم قطعی مرجع قضایی مبنی بر وقوع نکاح شرعی یا رابطه زوجیت بین زن ایرانی و مرد خارجی
چه کسانی میتوانند طبق این آییننامه درخواست شناسنامه کنند؟
۱- هر زن ایرانی که با مرد خارجی ازدواج شرعی کرده باشد و فرزند زیر ۱۸ ساله داشته باشد، برای آن فرزند میتواند درخواست شناسنامه کند.
۲- هر فردی که حاصل ازدواج شرعی یک زن ایرانی با مرد خارجی باشد و بیش از ۱۸ سال داشته باشد میتواند درخواست شناسنامه کند.
افراد متقاضی باید به کجا درخواست بدهند؟
مطابق ماده ۹ آییننامه، متقاضی موظف است درخواست کتبی یا الکترونیکی خود را با اطلاعات کامل و ارائهی مستندات به استانداری محل تولد یا اقامت مادر ایرانی فرزند ارائه نماید. در شیوهنامهی اجرایی قانون متقاضیان ابتدا در سایت اداره اتباع و مهاجرین خارجی ثبتنام میکنند و سپس برای ارائهی مدارک به ادارات اتباع و مهاجرین خارجی استان خود مراجعه میکنند.
متقاضیانی که بالای ۱۸ سال دارند باید به این سایت مراجعه کنند:
https://www.bafia.ir/fa/tabiat-form-over18
متقاضیان زیر ۱۸ سال نیز باید ابتدا در این سایت ثبتنام کنند:
https://www.bafia.ir/fa/tabeiat-from-under18
من تشکیل پرونده دادم الان باید چیکار کنم؟
پس از تشکیل پرونده و دریافت استعلام شناسنامهی ایرانی مادر از ثبت احوال، ادارهی اتباع پرونده را به دو نهاد امنیتی ارجاع میدهد. پس از اعلام نظر آنها ادارهی اتباع خودشان با شما تماس میگیرند و نتیجه را اعلام میکنند.
من چگونه میتوانم از جریان پرونده خود مطلع شوم؟
از طریق تماس با اداره اتباع استانداری شما میتوانید در جریان پرونده قرار بگیرید و در هر صورت پس از اعلام نظر دو نهاد امنیتی پس از ارجاع پرونده به اتباع با شما تماس گرفته میشود.
سوالات مربوط به ازدواج زن ایرانی با مرد غیرایرانی
منظور از ازدواج شرعی بین زن ایرانی و مرد خارجی چیست؟
ماده ۱ بند ب آییننامه ازدواج شرعی را بدین ترتیب اعلام کرده: ازدواجی است که مطابق قوانین ایران معتبر باشد. اعم از اینکه ثبت شده یا نشده باشد.
ماده ۳ هم ملاک ازدواج شرعی را «عقدنامهی رسمی» یا «هر سند معتبر قانونی مبنی بر وقوع نکاح» یا «صدور رأی قضایی مبنی بر وجود رابطهی زوجیت» اعلام کرده.
البته باید دقت کرد که در تبصره ۱ مادهی ۳ این آییننامه آمده که در مورد ازدواجهایی که از شش ماه پس از انتشار این آییننامه صورت میگیرند (یعنی ازدواجهای پس از آبان سال ۱۳۹۹)، ازدواج ثبت شده ملاک تأیید تابعیت فرزندان متولد از این ازدواج خواهد بود.
این بدین معناست ازدواج شرعی به صورت عقدنامه و صیغهنامه و صدور رأی قضایی تقریبا فقط شامل حال ازدواجهای گذشته میشود و برای اعطای شناسنامه به فرزندان حاصل از ازدواجهای زنان ایرانی با مردان غیرایرانی از این به بعد نیاز به ثبت ازدواج نیز هست.
سلام من زن ایرانی هستم عقد شرعی انجام دادیم ایا قبول میکنن؟
آییننامه در مورد ازدواجهای قبل از سال ۱۳۹۹ ملاک ازدواج شرعی را عقدنامهی رسمی یا هر سند معتبر قانونی مبنی بر وقوع نکاح یا صدور رأی قضایی مبنی بر وجود رابطهی زوجیت اعلام کرده.
ازدواج شرعی باید مطابق قانون ایران معتبر شود. شما میتوانید به دفتر خدمات قضایی مراجعه کنید و دادخواست اثبات زوجیت انجام دهید. اما اگر ازدواجتان در سال ۱۳۹۹ و بعدش رخ داده فقط با ثبت ازدواج امکان دریافت شناسنامه برای فرزند وجود دارد.
برای ثبت رسمی عقد شرعی ازچه مرجعی باید اقدام کرد؟
ازطریق مراجعه به استانداری هر استان و تهیه مدارک موردنظر باید ثبت ازدواج شرعی را درخواست کرد.
مدارک موردنظر جهت درخواست ثبت رسمی ازدواج چیست؟
گذرنامه معتبر مرد خارجی، شناسنامه و کارت ملی زن ایرانی،عقدنامه شرعی
آیا از طریق مراجع قضایی می توان درخواست ثبت رسمی ازدواج را داشت؟
خیر ، توان دادخواست اثبات رابطه زوجیت ازطریق دادگاه خانواده داده شود ولی ثبت ازدواج زن ایرانی با مرد غیرایرانی در وزارت کشور و برای افراد خارج از ایران در کنسولگریها صورت میگیرد.
مدارک مورد نیاز جهت دادخواست اثبات رابطه زوجیت چیست؟
مدرک هویتی معتبر زوج،شناسنامه کارت ملی زوجه،عقدنامه شرعی،استشهادیه و شهادت شهود،تحقیقات محلی
در صورت فوت زن ایرانی و عدم ثبت رسمی عقد شرعی ازچه طریقی میتوان دادخواست اثبات زوجیت داد؟
دادخواست اثبات زوجیت به طرفیت وراث زن متوفی داده می شود. که دراین صورت گواهی فوت متوفی،گواهی انحصار وراثت نیز باید ضمیمه مستندات دادخواست شود.
همسر من دارای کارت آمایش اتباع افغانستان میباشد آیا میتواند با همین کارتی که در دست دارد ثبت ازدواج نماییم؟
خیر. ابتدا می بایست تبدیل وضعیت نماید. یعنی کارت آمایش ابطال و گذرنامه با اقامت قانونی اخذ گردد. ثبت ازدواج فقط با پاسپورت ممکن است و با کارت آمایش ثبت ازدواج نمیکنند.
آیا باوجود عقد شرعی می توان درخواست ثبت رسمی طلاق را داد؟
خیر در ابتدای امر باید درخواست ثبت رسمی ازدواج را داد. سپس درخواست ثبت طلاق را از طریق دفاتر خدمات قضایی ارائه داد.
در صورت عدم حضور مرد خارجی در ایران و عدم زندگی مشترک با زن ایرانی آیا می توان درخواست طلاق یک طرفه را از دادگاه داشت؟
بله درصورتی که مدت پنج سال از عدم حضور زوج و زندگی مشترک با همسر ایرانی گذشته باشد ،زوجه میتواند از طریق مراجعه به دفاتر خدمات قضایی و انجام مشاوره های مربوطه درخواست طلاق را از دادگاه خانواده داشته باشد.
درصورت طلاق شرعی آیا می توان درخواست تابعیت جمهوری اسلامی ایران را داشت؟
بله می توان اصل طلاق شرعی را ضمیمه مدارک پرونده کرد.
آیا اگر پدر خارجی و زن ایرانی از هم طلاق بگیرند، فرآیند درخواست شناسنامه برای فرزند حاصله متوقف میشود؟
خیر- مطابق با تبصره ۳ ماده ۳ آییننامه طلاق و فسخ نکاح زن و مرد مانع از طی فرآیند کسب شناسنامه برای فرزند نمیشود.
اگر فرد زیر ۱۸ سال داشته باشد و مادرش فوت شود، چه کسی میتواند برای او درخواست شناسنامه کند؟
مطابق ماده ۴ در صورت فوت مادر و زیر ۱۸ سال بودن فرزند، دادستان شهرستان محل اقامت فرزند پس از انجام تحقیقات و گرد آوردن مستندات میتواند برای فرزند درخواست شناسنامه کند.
ملاک تعلق فرزند به مادر ایرانی چیست؟
مطابق ماده ۵ گواهی معتبر بیمارستان محل تولد یا گواهی هر یک از مراکز بهداشتی درمانی که فرزند در آنجا متولد شده و در صورت نبودن هر یک از این گواهیها رأی مرجع قضایی ملاک تعلق فرزند به مادر ایرانی خواهد بود.
مرجع صالح رسیدگی به درخواست اثبات نسب کدام دادگاه می باشد؟
دادگاه خانواده
من گواهی ولادت ندارم و در خانه به دنیا آمدم. چه کار کنم؟
با مراجع به دفاتر خدمات قضایی، برای اثبات نسب، دادخواست میدهید (در دادگاه خانواده). مدارک شناسایی متقاضی و مادر؛کارت واکسن؛ استشهادیه ؛ تحقیقات محلی وشهادت شهود به صدور حکم اثبات نسب توسط دادگاه کمک میکند. در اکثر اوقات قاضی دستور آزمایش ژنتیک (DNA) میدهد تا برای اثبات نسب فرزند به مادر ایرانی رأی صادر کند.
سلام من گواهی ولادتم رو گم کردم چیکار کنم؟
درود شما میتوانید با مراجعه به اداره اتباع با گرفتن نامه به بیمارستان مراجعه کنید و با گرفتن «تاییدیهی گواهی ولادت» پرونده خود را پیگیری کنید.
آیا تاریخ تولد اعلامی از سوی متقاضی در رای دادگاه درج می شود؟
باتوجه به مدارک و مستندات ارائه شده در دادگاه اگر قاضی به یقین و اطمینان درستی و صحت ادعای خواهان دست پیدا کند تاریخ تولد در حکم صادره درج می شود در غیر اینصورت جهت تعیین سن متقاضی به مرجع صالح(پزشکی قانونی)ارجاع داده می شود.
در چه صورتی فرد جهت اثبات نسب به پزشکی قانونی جهت انجام ازمایش DNA ارجاع داده میشود؟
درصورت عدم اطمینان و یقین قاضی و ناقص بودن مدارک و ادله ارائه شده، متقاضی و مادر به پزشکی قانونی جهت انجام آزمایش معرفی می شوند.
من آزمایش DNA انجام دادم اما اداره اتباع ایراد گرفته که سن خورده نشده. چه کار کنم؟
جهت تعیین سن و مشخص شدن تاریخ تولد به مرجع صالح (پزشکی قانونی) اقدام کنید.
سلام رای اثبات نسب باید چه جوری باشه یکی از دوستانم گرفته اما اداره اتباع گفته چرا سنت نخورده میشه راهنماییم کنید؟
در دادخواست اثبات نسب اگر مدارک قوی و ادله قانع کننده وجود داشته باشد و قاضی به یقین برسد که تاریخ تولد اعلامی صحیح است در رای صادرشده تاریخ تولد درج می شود در غیر اینصورت فقط نسب والدین وفرزند تأییدشده و جهت تعیین سن و مشخص شدن تاریخ تولد به مرجع صالح(پزشکی قانونی) ارجاع داده می شود.
سلام من تعیین سن انجام دادم ۳۰ سالمه اما تقریبی زدن ۳۳ تا ۳۵ چطوری میتونم بگم اصلاح کنن؟
در مورد تعیین سن از طرف پزشکی قانونی کسانی که درست تعیین نشده تا یک هفته حق اعتراض به نظر پزشکی قانونی را داریدمی تونید اعتراض .کنید و توی شورای پزشکی مورد شما مطرح میشود،و همچنین با مستندات (داشتن کارت واکسن -یا استشهادیه ….).
درصورت عدم تایید دادخواست اثبات نسب توسط دادگاه بدوی ،آیا فرصت اعتراض وجود دارد؟
بله از تاریخ ابلاغ رأی در سامانه ثنا یا تحویل رای به فرد ۲۰روز مهلت اعتراض و درخواست تجدید نظر در رأی صادرشده وجود دارد.
آیا می توان به نظریه پزشک قانونی جهت تعیین سن اعتراض نمود؟
بله تا یک هفته حق اعتراض به نظر پزشکی قانونی وجود دارد و از طریق شورای پزشکی بررسی می شود.
چه مدارک و مستنداتی جهت اعتراض به نظریه پزشکی قانونی باید ارائه شود؟
استشهادیه،کارت واکسن،مدارک تحصیلی
درصورت فوت مادر دادخواست اثبات نسب به طرفیت چه کسی باید اقامه شود؟
به طرفیت وراث زمان فوت مادر و درصورت عدم وجود وارث به طرفیت دادستان عمومی و انقلاب استان.
درصورت فوت مادر چه مدارکی جهت دادخواست اثبات نسب به دادگاه لازم است؟
گواهی فوت مادر، گواهی انحصار وراثت.
در مورد فرزندان متولد شده از زن ایرانی و مرد خارجی در خارج از ایران ملاک تعلق فرزند به مادر ایرانی چیست؟
براساس تبصرهی مادهی ۵ برای این افراد ملاک ثبت رسمی ازدواج پدر و مادرشان مطابق مقررات کشور محل تنظیم سند و رعایت قوانین و مقررات احوال شخصیهی ایرانیان است.
برای تأیید تابعیت هم وزارت اطلاعات و هم سازمان سپاه پاسداران باید اعلام نظر کنند. اگر یکیشان موافق باشد و یکیشان مخالف چه میشود؟
مطابق مادهی ۷ آییننامه مخالفت هر کدام از این دو نهاد موجب عدم موافقت با دریافت شناسنامه میشود و فرقی نمیکند که کدام مخالف باشند. مخالفت از طریق استانداریها (در ایران) و نمایندگی جمهوری اسلامی (در خارج) به فرد متقاضی اعلام میشود. فرد متقاضی حق دارد تا ۳ ماه بعد از اعلام نظر منفی این نهادها، اعتراض کند و نهادهای امنیتی وظیفه دارند در صورت اعتراض پرونده را دوباره بررسی کنند.
سوء پیشینه کیفری چیست؟
مجازات تبعی که برای مرتکب جرایم عمدی درنظرگرفته می شود.
در جرایم قابل گذشت که شاکی خصوصی از شکایت خود صرف نظرکند یا گذشت کند، آیا سوءپیشینه کیفری درج می شود؟
خیر ،باگذشت شاکی یا تبرئه شدن مرتکب هیچ سوءسابقه ای در پرونده کیفری مرتکب درج نمی شود.
از طریق کدام مرجع می توان گواهی عدم سوء پیشینه کیفری را درخواست نمود؟
متقاضی می تواند از طریق مراکز پلیس+۱۰ درخواست گواهی عدم سوء پیشینه را داشت که ظرف مهلت ۱هفته صادر میشود.
سوء پیشینه کیفری مؤثر در رد درخواست اعطای تابعیت دولت ایران چیست؟
سو سابقه موثر کیفری درخصوص عدم اعطای تابعیت دولت ایران به متقاضی یعنی سابقه شرکت در تجمعات و دسته های مخالف با نظام جمهوری اسلامی،عضویت درگروهک ها و دسته های غیر قانونی ومعاند، سوءسابقه کیفری درخصوص مسائل امنیتی سیاسی که برخلاف قانون و نظم عمومی دولت ایران باشد.
اگر کسی سندسازی و تقلب کند چه اتفاقی میافتد؟
مطابق ماده ۲۳ حتی اگر کسی با تقلب صاحب شناسنامه شود، شناسنامهی او باز پس گرفته میشود و علیه او در دادگاه اعلام جرم میشود. اگر درخواست فرد در مرحلهی بررسی در استانداری باشد، به محض احراز تقلب او کل فرآیند متوقف میشود، استانداری علیه فرد شکایت میکند و دادگاه فرد متقلب را مجازات میکند.بدین ترتیب حتی در مرحلهی درخواست شناسنامه هم ارائهی اسناد تقلبی مجازات سنگینی دارد.
برای تابعیت فرزندان مادر ایرانی متقاضیان برای چه مسائلی به قوه قضاییه باید مراجعه کنند؟
دادخواست هایی نظیر:
_دادخواست اثبات نسب فرزند به طرفیت مادر
_دادخواست اثبات رابطه زوجیت به سبب عدم ثبت رسمی ازدواج
_دادخواست تعیین سن از طریق مراجعه به کارشناس مربوطه(پزشکی قانونی)
_دادخواست ثبت رسمی طلاق شرعی
_درخواست صدور گواهی انحصار وراثت زن ایرانی متوفی
در صورت ارائه دادخواست به مراجع قضایی ابتدا باید به دفاتر خدمات قضایی مراجعه نمود تا با ثبت دادخواست و ارجاع الکترونیکی به مرجع صالح، دادگاه و شعبه رسیدگی کننده مشخص شود سپس در زمان مقرر شده خواهان و خوانده باید در محل رسیدگی حاضر شوند.
آیا جهت ثبت رسمی ازدواج مرد ایرانی با زن خارجی نیاز به اجازه رسمی دولت ایران می باشد؟
بله مرد ایرانی با در دست داشتن شناسنامه کارت ملی و کارت پایان خدمت خود به همراه گذرنامه معتبر همسر خارجی و همچنین عقدنامه شرعی ثبت رسمی ازدواج شرعی خود را از استانداری محل سکونت درخواست میکند.
من مرد ایرانی هستم با زن تبعه افغانستان ازدواج نموده ام برای ثبت ازدواج و دریافت تابعیت ایرانی برای همسرم چه اقدامی باید انجام بدهم ؟
تشکیل پرونده و ثبت ازدواج شما در پلیس گذرنامه و ناجا اقدام می گردد و همسر شما باید دارای گذرنامه و اقامت قانونی باشد و طبق قوانین و شرایط پلیس ناجا ثبت ازدواج اقدام گردیده و داشتن کارت پایان خدمت مرد، زن خارجی به تابعیت همسر ایرانی در می آید.
در چه صورت به پدر غیرایرانی پروانهی اقامت داده میشود؟
مطابق مادهی ۶ صدور پروانهی اقامت برای پدر غیرایرانی (در صورت نداشتن مشکل امنیتی) مشروط به تأیید و اعلام تابعیت ایرانی فرزند و درخواست کتبی او برای اقامت در ایران بر اساس قوانین و مقررات مربوطه است.
اگر مرد غیرایرانی از زن ایرانی طلاق بگیرد تکلیف پروانهی اقامت او چه میشود؟
مطابق تبصرهی مادهی ۶ طلاق و فسخ نکاح و هر عملی که موجب مفارقت با زن ایرانی بشود باعث لغو شدن پروانهی اقامت مرد غیرایرانی میشود.
منبع: دیاران